百加乐牌-大发888缺少 casino

河大新聞
HBU News
首頁 / 河大新聞 / 正文

河北大學成功獲批國家社會科學基金重大項目

發布時間:2024-12-19 10:55

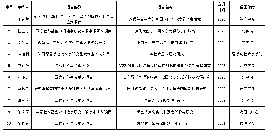
近日,全國哲學社會科學工作辦公室公布了2024年度國家社科基金重大項目立項名單,河北大學金勝勇教授申報的《數智時代圖書館的統計和評價研究》(批準號:24&ZD325)成功獲批立項。

近年來,學校高度重視重大項目的培育與申報,圍繞重大項目申報組建團隊,加強支持力度,取得顯著效果。“十四五”以來河北大學共獲批國家社科類重大項目10項,提前超額完成“十四五”目標任務。

“十四五”以來河北大學獲批國家社科類重大項目一覽表

(哲學社會科學研究院、管理學院 供稿)

分享:
返回列表頁

本站不再支持您的瀏覽器,請使用360瀏覽器8及以上(極速模式)、IE10及以上、Chrome5、Safari6、Firefox 3.6及以上、 Opera 10.5及以上瀏覽器觀看。請升級您的瀏覽器到更高的版本以獲得更好的觀看效果。

澳门百家乐官网的赢钱不倒翁| 康莱德百家乐的玩法技巧和规则| 文山县| 大上海百家乐的玩法技巧和规则 | 威尼斯人娱乐城 老品牌值得信赖| 至尊百家乐官网20130402| 百家乐娱乐网真钱游戏| 六合投注系统| 百家乐官网路子| 大发888客服电话 导航| 百家乐官网玩法和技巧| 百家乐怎么玩才会赢钱| 七乐国际| 百家乐官网赌场现金网| 大发888易付168| 上海百家乐官网的玩法技巧和规则| 百家乐网盛世三国| 金龙国际娱乐城| 模拟百家乐官网下| 真龙娱乐城| 百家乐网上真钱娱乐场开户注册| 安塞县| 大众百家乐的玩法技巧和规则 | 百家乐试玩全讯网2| 百胜百家乐官网软件| V博百家乐的玩法技巧和规则 | 水果机游戏机| 百家乐哪条路好| 澳门百家乐官网必胜看路| 爱拼娱乐城| 黄金城百家乐官网手机用户| 网上真钱娱乐| 澳门百家乐走势图怎么看| 百家乐官网在发牌技巧| 澳门百家乐765118118| 线上百家乐官网网站| 澳门百家乐鸿运| 百家乐官网投注必胜法| 大发888新闻| 微信百家乐群二维码| 澳门百家乐游戏皇冠网|